搜索
检测感应、测量
计量学、实验室设备
机器人、自动化、工业信息技术
电学、电子和光学
电力传动、机械部件
液动、气动
材料、工具和零件
工具机
生产机械
工业机器和设备
包装、搬运和物流
卫生、安全和环境
建筑、工程
测温度和湿度仪表
测流量仪表、测压力仪表、测液位仪表
位置、速度、加速度测量仪器
力测量
光学测量、声学测量仪表
测电仪表
计量和测试仪器
分析仪器
检查设备、监视设备
实验室设备
工业机器人
服务机器人
信息技术:硬件
信息技术:软件
自动化
能源生产和分配
供电系统
开关、继电器
电缆,接头和外壳
电子元件
光学元件
发动机、发动机控制
轴承、直线导轨
机械传动
执行器、定位器
泵
压缩机
阀门、电动阀
液压执行器、气动执行器
过滤器、分离器
管道、管件、接头
半成品
润滑剂
精整机
切割工具
机床
机床配件
纺织机
塑料加工
切削机
成型机
其他生产机器
农产食品加工机械
表面处理
打印,标识与雕刻
焊接,铆接和粘接
熔炉与热处理
混合与剂量
热交换与冷藏
包装机、打包机
输送机
运输和提升
存储
空气处理与噪音管理
水处理
废料处理
个人防护设备
机器和现场安全
工业建筑设备
浏览厂商
请登录
免费注册
首页
检查设备、监视设备
数据记录器:电流、电压、电源
数据记录器:电流、电压、电源
关注该品类
分类:
红外摄像机、红外扫描仪
纸带记录仪、无纸记录仪、视频图表记录仪
数据记录器:温度、压力、流量
摄像机和照相机光学元件
CMOS面阵工业相机
信号调节器
内窥镜、光纤视镜、纤维光学镜
机器状态监控设备
工业用视觉信息处理系统
电子显微镜、X光显微镜、电场散射显微镜
工业用视觉传感器
数据采集系统
数据记录器:电流、电压、电源
数据记录器:振动、冲击、车队管理
视觉检查机、视频检查机
其他工业摄像机
线扫描摄像机
环境数据记录器:湿度、温度...
厂商:
全部
深圳顺源科技有限公司
PDF
单片机差分信号采集IC
2017-03-15
127
PDF
模拟小微信号隔离放大器变送器 说明书
2017-03-15
64
PDF
差分信号 采集变送IC 资料下载
2017-03-15
81
PDF
PWM脉宽信号隔离变送器 说明书
2017-03-15
70
PDF
单片机PWM信号转4-20mA隔离IC:ISO D-P-O-Q 手册
2017-03-15
78
PDF
ISO 4-20mA 隔离器 资料下载
2017-03-15
60
PDF
抗EMC干扰特性模拟信号隔离放大器
2017-03-15
106
PDF
模拟量光电隔离变送器隔离放大器 产品技术资料更新
2017-03-15
65
PDF
一进二出隔离放大器变送器 IC 说明书
2017-03-15
102
PDF
一进二出模拟信号隔离放大器 IC 技术资料
2017-03-15
89
PDF
零点增益可调节的输入配电型隔离变送器
2017-03-15
74
PDF
高精度、低温漂满度增益可调型信号隔离器 IC
2017-03-15
97
PDF
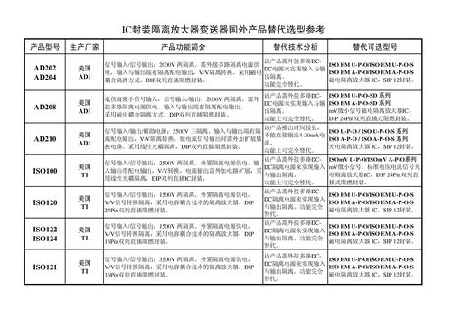
IC封装隔离放大器国外产品替代选型参考
2017-03-15
79
没有更多内容
厂商入驻
咨询热线: 400-926-4236
Email: hello@ivymobi.com
微信扫一扫,手机找样本
© 2026 样本库 京ICP备17018997号-1
想要解决产品营销和销售难题?
不妨试试
了解更多